SENSOR DE PROXIMIDAD

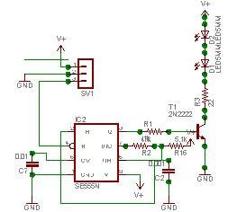
Los sensores ópticos de infrarrojo constan de un par de sensores de proximidad infrarrojos: fotodiodo y fototransistor, estos tienen la ventaja de que no necesitan contacto para detectar un objeto además al trabajar en el espectro de luz infrarrojo no se ven tan afectados por la luz ambiente, sin embargo la luz del sol y de las bombillas contienen cierta cantidad de luz infrarroja que puede afectar el correcto funcionamiento de los sensores. Para evitar esta interferencia se debe modular el pulso transmitido por el fotodiodo moduló la emisión de infrarrojo (ver figura). Para esto se transmiten pulsos de 10KHz a través del diodo emisor de infrarrojo provenientes de un circuito oscilador desarrollado con un 555. La corriente que circula por el diodo emisor es manejada por un transistor 2N2222.

Al interponer un objeto, los rayos de luz infrarroja emitidos son reflejados en la superficie de esta y captados por el fototransistor, el cual dependiendo de la potencia de luz reflejada permitirá mayor o menor corriente entre sus terminales colector-emisor. Este fototransistor genera a la salida pulsos de la misma frecuencia a la que son emitidos. Estos pulsos pueden ser amplificados después de eliminar la señal de directa mediante un condensador en serie. Después de ser amplificada esta señal es filtrada y por medio de un comparador se mide el nivel de directa producido por estos pulsos, si se ha sensado un objeto el nivel de directa sobrepasara el umbral definido por el trimer en la otra entrada del comparador y la este dará un uno como salida. Variando el trimer se puede ajustar la sensibilidad del sensor y por lo tanto el alcance.

Con esta estructura, estos módulos no solo sirven como sensores de proximidad, sino que también pueden ser utilizados para comunicación infrarroja entre robots.


 








 

 

   
 
   

Hosted by www.Geocities.ws

1