KC5LDO
Ameco AC-1 6V6 Transmitter and Power Supply
The Ameco AC-1 was a popular transmitter kit between 1956 and 1970. With an
average price of around $14.95 USD, it was a great started kit. There was an early and
late version with differences being in the variable capacitors and power supply.
Average power output was 5 to 7 watts.

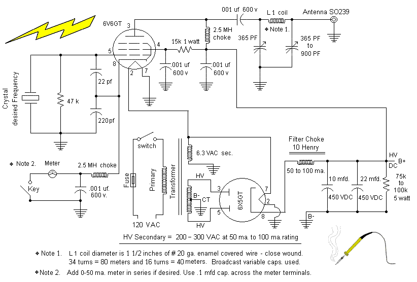
My AC-1 replica is a much improved third version. The transmitter is made from
the late version schematic, adding a meter and modifying the power supply to
choke input. Choke input filtering gives better voltage regulation and is useful for
varying load conditions.
Remember the power supply provides high voltage which can be. Use extreme caution and seek help in construction if needed. Always before touching anything under the chassis, turn the power supply off and wait a few minutes.

Layout of the transmitter is similar to the AC-1. I used parts on hand from my junk
box and did not attempt to make an exact replica. This improved version of the
AC-1 transmitter has a clean tone and no detectable chirp. The power output is 5 1/2
watts with the 6V6 running at 35 ma.

This was a fun project that took about two weeks of spare time to complete. I hope to catch you on the air running your homebrew AC-1 transmitter.

There is just one more thing to do to make this transmitter complete. The nice part of building a project like this is the pride you realize after it is finished and then the right to name it whatever you want to. So here it is, the JAMECO AC1. As much fun to build as it is to go on the air with.

73, James, KC5LDO
Articles written by James Tobola - KC5LDO and reproduction, publication, or duplication of this article, or any part thereof, in any manner is prohibited without the express written permission of the author.
©2013
Thank you for visiting our page and please sign with your comments into the
Guestbook
or drop us an

[email protected]

These Web Pages were created by using 100% Recycled Electrons.
|