La punta logica (parte1)
De todos es sabido que los circuitos digitales suelen trabajar a unas velocidades que hacen imposible el empleo de los tradicionales instrumentos de prueba para la detección, seguimiento y reparación de averías. Si intentamos utilizar el polímetro, no podremos leer el verdadero nivel lógico debido a la inercia coercitiva del galvanómetro, el equipo no es adecuado para detectar los rápidos cambios de nivel de una serie de impulsos también llamado tren de impulsos. Las sondas lógicas, pueden ayudarnos proporcionando una indicación optica del nivel lógico (mediante LEDs) en la patilla del circuito integrado o la pista bajo prueba, siempre que las variaciones sean relativamente lentas o estáticas.
Consideremos el caso, en el que necesitamos conocer el estado lógico de un punto del circuito bajo prueba y hacer un seguimiento de una señal y, no disponemos de un osciloscopio, sólo un polímetro, las posibilidades de exito, se veran comprometidas a poco que tengamos que seguir una señal de cierta frecuencia. En estos casos, es necesario disponer de un elemento llamado Sonda Lógica Digital, la cual nos ayudará en cierto modo, en el cometido que se proponía (siempre que la velocidad no sea demasiado alta), el seguimiento de una señal a través de un circuito funcional.
Cuando se trata de realizar ciertos montages en electrónica digital, pronto o más tarde, surge la necesidad de conocer el estado de una puerta lógica o la situación en la que se encuentra un circuito integrado del que sospechamos de su integridad, éste es el momento que se hace imprescindible, disponer de una sonda que nos permita conocer los diferentes estados que registran las distintas patillas del dispositivo bajo sospecha.
Si bien, en esta ocasión no podemos decir que la sonda que vamos a abordar sea 100 x 100 profesional, sí podemos asegurar que nos proporcionará suficiente margen de seguridad al detectar los niveles lógicos (en prueba), sin realizar un desembolso gravoso para nuestra economía.
El procedimiento a seguir, es preparar un circuito capaz de detectar el estado del punto bajo prueba (sin influenciar en lo posible al circuito). Para lo cual, es importante preparar un circuito de entrada que presente una alta impedancia, sobre el circuito que se va a controlar, esto permitirá la detección sin apenas absorción o adición de señal del circuito bajo prueba.
Lograr una alta impedandia de entrada puede conseguirse mediante circuitos pasivos: resitencias, condensadores, diodos, etc, o activos, es decir, mediante circuitos integrados operacionales o lógicos, con los que se logra una muy alta impedancia (Z) de entrada.
Nota: Los circuitos elaborados con operacionales, no los vamos a estudiar debido a la necesidad de una alimentación simétrica con sus valores entre +7V y -7V, alimentación que puede no esté a nuestro alcance a la hora de un análisis rápido y efectivo.
Debemos centrarnos en dos tipos básicos debido a la tecnología utilizada, uno es el referente a la familia TTL, y otro a la familia CMOS.
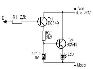
Iremos realizando ciertos ejemplos que nos llevarán a conocer los diferentes casos y posibilidades, según necesidades y las tecnología. Para empezar, vamos a contemplar el caso de los niveles TTL con componentes pasivos, conectaremos una resistencia a un amplificador seguidor de señal, para que nos amplifique el nivel detectado sin inversión de fase y la salida la inyectaremos a un transistor separador, el cual se encargará de activar unos diodos led rojo y verde por ej. como indicadores de estado alto (H) o bajo (L), respectivamente.

Fig. 1
El esquema de la figura 1, es eficiente para la mayoría de los casos
con niveles TTL y muestra la disposición de los pocos componentes electrónicos pasivos,
necesarios para la Sonda Lógica propuesta. La alimentación de la sonda admite un
ancho rango de valores y puede tomarse del circuito bajo prueba o con baterias a tal
efecto, no obstante las masas o negativos deben ser comunes a ambos circuitos.
El problema que puede presentar la sonda de la figura 1, reside mayormente en los niveles lógicos, forzados por el diodo zener, rango del TTL. Cuando se trata de tecnología CMOS, ya que éstos, varían con respecto a los de TTL, debido esencialmente a la diferencia de consumo y tensión que alimenta a cada familia y la diferencia de las cargas que soportan ambas.
En la sonda presente en la figura 2, se trata de un circuito más elaborado y cercano a los nivelas CMOS, aunque los niveles que presenta para TTL, no son del todo rigurosos, se pueden aceptar como buenos.
En dicha figura, se aprecia una fuente de corriente constante de unos 15mA, formada por los componentes pasivos: Tr1, R3, R4, D5 y D6, la cual se encarga de alimentar el LED correspondiente, según el nivel lógico detectado.
Los diodos D1 y D2, sirven de protección para la sonda, contra tensiones fortuitas de hasta 100V. Si a la conexión "libre" de R1 de 100k, se aplica una tensión elevada respecto a masa, la puerta inversora N1 del circuito integrado CMOS, invertirá este nivel y el cátodo de D3 (Rojo) se pondrá a masa, por consiguiente se iluminará, indicando un nivel alto H.
Mientra tanto el nivel del cátodo de D4 (Verde), permanecerá alto gracias a la nueva inversión producida por N2, y por consiguiente, dicho diodo no se iluminará. Sólo se iluminará cuando al extremo libre de R1 se le aplique una pequeña tensión, respecto a masa inferior a 1/3 de la tensión de alimentación, en cuyo caso el nivel bajo 0, se transmitirá hasta el cátodo de D4 y éste se iluminará indicando un nivel L, lo que conlleva que el diodo D3 se desactive permaneciendo ambos diodos en ese estado hasta que se produzca un cambio en la entrada.
La resistencia R2 tiene encomendadas las funciones de limitar la carga que presentará la sonda al circuito bajo prueba por una parte y pone a masa al primer inversor N1 cuando no se aplica tensión alguna a la entrada, evitando así que las puertas N1 y N2 entren en auto-oscilación por la gran sensibilidad que estas presentan por tratarse de CMOS.

Fig. 2
Esta sonda se ajusta mucho mejor a los niveles CMOS según las necesidades que se pueden presentar.
Ahora vamos a analizar un tercer esquema, que nos muestra otra forma de presentar los diferentes estados de una sonda. En el esquema, podemos apreciar una entrada seguida de unos transistores, un IC y un display de 7 segmentos de cátodo común, como elemento de presentación, en lugar de los tipicos diodos led.
|
|
Al aplicar a la entrada E un nivel alto, Tr1 estará activo por lo que el estado de los Tr2 y Tr3 es inactivo. La salida de Tr3 es alta, luego la salida de IC1a es baja y la salida de IC1b es alta porque su entrada es baja (colector Tr1 bajo). Además de los segmentos 'e' y 'f', los segmentos 'b', 'c' y 'g', estarán iluminados, formando de esta manera una H en el indicador.
Si la señal de entrada es un nivel bajo, Tr1 no conducirá y Tr2 y Tr3 estarán activos, lo que activará un nivel alto en la salida de IC1a, y que la salida de IC1b, esté a nivel bajo, activando el segmento 'd', debido a que los segmentos 'e' y 'f' en estas condiciones, permenecen iluminados, el indicador presentará una L.
Si la entrada está al aire o no tiene un nivel lógico definido, todos los transistores estarán en conducción gracias a R1, R2 y R3, por tanto las salidad de IC1a e IC1b estarán ambas altas, activando de forma conjunta los segmentos 'a', 'b', 'c', 'e' y 'f', presentado una N, como No nivel.
En la próxima parte veremos otra sonda más completa.