PRAGAMADOR DE MEMÓRIAS EEPROM

barra


Equipamentos eletrônicos modernos fazem uso de memórias EEPROM seriais(também chamadas E2PROM ) , como TV's e monitores.Estas memórias guardam informações como por exemplo a "identidade" do monitor (que é reconhecido automaticamente pelo Windows - Plug end Play) e certas configurações do equipamento.

EEPROMS
O conteúdo destes componentes é gravado serialmente.É possível que este conteúdo seja regravado através de um circuito especial conectado à saída paralela de um micro e através de um programa apropriado.Isso é necessário quando os dados originais da memória são alterados por algum evento externo ou simplesmente perdido como no caso da queima completa do componente. Tambem é possivel fazer um teste do CI através da leitura correta de seu conteúdo.

Quando adquiri-se o componente na loja ele vem apagado (todas as posições da memória são gravadas com FF) conforme a figura baixo:

PROGRAMA

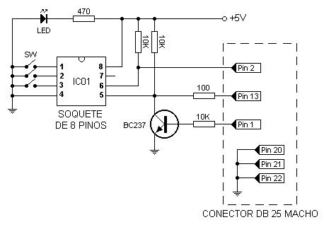
Muitos problemas podem ser resolvidos pela regravação do conteúdo da mesma memória ou com a substituição da memória gravada com os dados originais. O circuito e programa apresentados nesta página são de autoria de Giuseppe Murdica e são apenas reproduzidos aqui.É sem dúvida uma ferramente indispensável para o técnico reparador moderno.O único problema é que não abrange todos os tipos de memórias disponíveis , mas somente as dos tipos : 24C02, 24C04, 24C08, 24C16, SDA3526, SDA3546 e SDA3586.Segue o esquema:

EM

E aqui o software : EEPROM

Este circuito foi usado diversas vezes e é realmente funcional, ajudando a solucionar alguns problemas com tv's e monitores.Além disso pode-se fazer uma biblioteca própria de EEPROM's a cada equipamento que vai para a bancada para posterior utilizacão.

EM

links

barra
|Voltar|Home|Artigos|Esquemas|


Página atualizada em 26/07/2004
Hosted by www.Geocities.ws

1