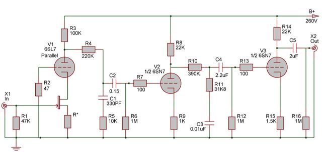
6SL7/6SN7 Phono Stage

This Phono Stage based on Jeremy Epstein's design.

18 Apr. 2002


Hosted by www.Geocities.ws

1