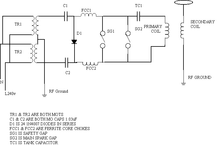
MOT supply schematic
This is the scematic for my twin mot supply with capacitive ballast/voltage doubler
Hosted by www.Geocities.ws

1