Práctica Número 4
Diseño de Amplificador Emisor Común por
medio de Parámetros Híbridos
El alumno entenderá el uso de los parámetros híbridos en el
diseño del amplificador por Emisor Común, al termino de la practica
deberá ser capaz de decidir cuando debe de utilizar la forma larga o la
forma corta en el diseño a través de los parámetros híbridos.
Introducción [6]
Estos parámetros tienen
gran
aplicación
en
circuitos electrónicos sobre todo
en
la
construcción
de
modelos
de
transistores. Las propiedades
de
esos parámetros
y
su interpretación
en
función
de
las
variables
para
redes
de
dos
puertos
se
basan
en
las siguientes ecuaciones:
V1 = h11I1
+ h12V2 ......... (1)
I2 = h21I1
+ h22V2 ......... (2)
Los
parámetros híbridos
o
‘h’,
se
definen
en
función
de
las
variables haciendo V2 = 0:
- Impedancia de entrada en corto circuito.

- Ganancia de corriente en corto circuito.

O
podemos hacer
a I1
= 0:
- Ganancia de voltaje inverso en circuito abierto.

- Admitancia de salida en circuito abierto.

Los
parámetros
son
dimensionalmente mixtos
y
por
esta razón
se
denominan parámetros híbridos. La utilidad
de
dichos parámetros
para
representar transistores
se
deriva
de
la
facilidad
con
que
en
el
puerto
dos
de
salida
se
pueden realizar mediciones
para
determinar h11
y h21
en
condiciones
de
corto circuito.
Es
relativamente más fácil efectuar mediciones
en
el
puerto
dos
en
circuito abierto.
La
red
equivalente
de
parámetros híbridos
con
dos
puertos
es
la
siguiente:

Arriba
Material y equipo a emplear
- Transistor
2N3904
- 3
potenciómetros de 10 KΩ
- 1 potenciómetro
de 50 KΩ
- 1 potenciómetro
de 1 KΩ
- 1 generador de
funciones
- 1 osciloscopio
- 2 capacitores de
0.1 μF
- 1
capacitor de 0.47 μF
Desarrollo
-
Diseñe un
amplificador en
emisor común (EC)
acoplado por
capacitor
el cual
utiliza un
transistor
NPN
de
la serie
2N3904 cuya βTIP es
de 165.
Si
se
requiere una ganancia de
voltaje de –15
Volts, se
encuentra polarizado con 18
Volts, necesitamos que
se
encuentre en
máxima
excursión
de
salida (MES) por
lo
que
RL =
RC
= 2 kΩ.
De la ecuación de Av en su forma corta:





Se requiere calcular hib para ver si se justifica la utilización de la ecuación en su forma corta:

Calculando
RE de la ecuación de Av en forma larga se tiene:

Se observa que hib << RE por lo que la forma corta es valida. Además:

Se recalcula Ai con la forma larga:

Lo que muestra que el uso de
la ecuación
en su forma corta provoca un error superior al 10% (para este caso 16.25%) por lo tanto se abandona la forma corta y se continua utilizando la forma larga.
Entonces de la malla de salida tenemos:
|
|
VCEQ
|
I CQ
|
|
Valor Teórico
(calculado)
|
6.12765 Volts
|
5.74468 mA.
|
|
Valor Practico
(laboratorio)
|
6.7Volts
|
5.7 mA.
|
|
Valor Simulado
(multisim)
|
6.559 Volts
|
5.548 mA.
|
De la malla de entrada tenemos:

Ahora
podemos calcular los valores de R1 y R2 de la siguiente manera:

Calculando
la resistencia de entrada Rent y el voltaje de salida pico a pico V0 (p- p)


El circuito queda de la siguiente manera:
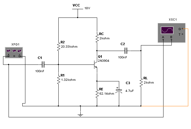
- Aplique una señal de 15mV a una frecuencia de 1kHz. Coloque el canal 1 del osciloscopio en la entrada del circuito y el canal 2 en la salida, como se muestra en la siguiente figura, reporte la grafica obtenida.
Coloque una capacitor paralelo a RE para tener una mayor ganancia.

|
|
Simulación
|
Laboratorio
|
|
FSV Canal 1
|
50 mVolt/div
|
1 Volt/div
|
|
FSV Canal 2
|
200 mVolt/div
|
2 Volt/div
|
|
FSH
|
0.5 ms
|
0.5 ms
|
|
# Div. Verticales
Canal 1
|
1.2 div
|
0.8 div
|
|
# Div. Verticales
Canal 2
|
4.4 div
|
5.6 div
|
|
Voltaje de entrada
|
60 mV
|
0.8 Volts
|
|
Voltaje de
salida
|
880 mV
|
11.2 Volts
|
|
Ganancia
|
14.666
|
14
|
Simulación.

Arriba
Cuestionario.
- Defina la ganancia de voltaje, de corriente y de impedancia.
La ganancia
de voltaje
se
define
como
la relación
del voltaje
de salida sobre
el voltaje
de entrada
o está involucrada
con
la ganancia
de corriente
y
la relación
de
la impedancia
de carga sobre
la impedancia
de entrada.
La ganancia
de corriente
es
la multiplicación
de
la ganancia
de voltaje
por
la relación inversa
de resistencias
que
se mencionó anteriormente.
La ganancia
de impedancia
es
la relación
de
la ganancia
de voltaje sobre
la ganancia
de corriente.
-
¿Como está definida la resistencia de entrada para base común del circuito equivalente
para parámetros h del transistor?
La
resistencia
en
base
común está definida
por
una constante
en
milivolts sobre
la
corriente
del
punto
de
operación:
- ¿Qué ventajas hay en usar una forma larga
de las ecuaciones para diseño?
La
ventaja
es
que
los
resultados obtenidos
se
aproximan
a
la
exactitud.
Para
diseño
es
un
poco
más laborioso usar estas ecuaciones debido
a
la
cantidad
de
cálculos
que
se
requieren
para
obtener
un
resultado.
- ¿Cuándo se pueden usar las
formas cortas de las ecuaciones en un diseño?
Las
formas cortas
se
pueden usar
para
reducir
los
cálculos
que
se
hacen
para
realizar
el
diseño. Estas
se
aplican cuando
se
cumplen las condiciones
de
que
la
resistencia
de
base
sea
mucho
menor
que
bRE, además
de
que
hib
sea
mucho
menor
que
la
resistencia
de
emisor
y
que
su
uso
no
provoque más
del
10%
de
error
en
la
diferencia
de
resultados
como
la
ganancia
de
voltaje.
-
¿Qué
indica el signo negativo de las ecuaciones de ganancia de corriente y de voltaje?
El
signo negativo indica
que
hay
un
defasamiento
de
la
señal
de
salida
con
respecto
a
la
de
entrada
en
un
total
de
180°,
es
decir,
que
cuando
la
señal
de
entrada tiene
un
pico
positivo,
la
señal
de
salida tiene
un
pico
negativo.
- ¿Cuáles son las ecuaciones de parámetros híbridos?
Las
ecuaciones
de
parámetros híbridos
son
las siguientes:
V1 = h11I1
+ h12V2 ......... (1)
I2 = h21I1
+ h22V2 ......... (2)
El
circuito
de
donde
se
desprenden las ecuaciones anteriores
es
el
siguiente:

- ¿Cuáles ecuaciones se obtienen al poner a "cero" a V2 (en corto circuito)?
Las
ecuaciones
que
se
obtienen
son
dos:
Impedancia
de
entrada
en
corto circuito.

Ganancia
de
corriente
en corto
circuito.

- ¿Cuáles cuando se pone en circuito abierto a i1?
Las ecuaciones
que
se
obtienen también
son
dos:
Ganancia
de
voltaje inverso
en
circuito abierto.

Admitancia
de
salida
en
circuito abierto.

-
En parámetros híbridos se puede distinguir
dichos parámetros para las tres configuraciones del transistor. Explique.
Para
poder diferenciar entre las configuraciones
del
transistor,
a
los
parámetros híbridos
se
les
agrega
un
segundo subíndice
que
especifica
de
que
configuración
se
trata
(e
de
emisor común,
b
de
base
común
y
c
de
colector común).
- ¿Cuál es el resultado de un arreglo en paralelo de dos resistencias cuando la más grande de estas tiende a ser infinita (circuito
abierto)?
Demostración 1:

Demostración 2:

Arriba
Acosta
Valencia
Pablo.
En
base
a
la
práctica elaborada,
los
experimentos hechos
y
las mediciones recopiladas,
se
puede concluir
que:
-
Los
datos obtenidos como
resultado, corresponden más o
menos a
los
que
se
obtendrían si
el
circuito se
hubiera analizado con
análisis de
redes de
entrada y
salida y
circuitos equivalentes Thevenin.
- Los parámetros híbridos
ofrecen una aproximación mayor a los resultados reales que se obtienen en la práctica ya que en una sola ecuación se pueden englobar más
parámetros del transistor en una configuración que en otra, por ejemplo, las
ganancias de corriente y de voltaje.
-
Para calcular las ganancias se hace un análisis con parámetros híbridos que incluyen parámetros de entrada que a lo mejor en análisis por redes de entrada y salida venían implícitos en las fórmulas.
-
El uso
de
las formas cortas y
largas de
las fórmulas, si
no
cumplen con
los
requisitos de
valor
o
si
no
cumplen con
las condiciones en
las que
se
pueden aplicar, generarán un
error
que
con
el
proceso de
cálculo se
hará mucho
muy grande.
Lozano López Jorge Andrés.
He
de decir, que en base a esta práctica se afianzaron los conceptos
básicos de análisis de redes en amplificadores implementados por
transitores bipolares. Hablar de análisis de parámetros híbridos nos
hace tomar la referencia de nuevos valores dentro de la red del
amplificador (tales como ganacia de voltaje o de corriente) que nos
ayudarán a delimitar más el punto de partida del diseño de un circuito
dado; sin embargo, ¿hasta qué punto es mejor utilizar un método (el de
diseño mostrado en las primeras prácticas, es decir por simple análisis
de redes por Leyes de Kirchhoff) o el otro (utilizando las fórmulas de
parámetros híbridos)?, Pues es ahí donde tenemos que tomar muy en
cuenta los datos que tenemos a la mano coo punto de partida para tal
diseño, considerando también los posibles mágenes de error para cada
caso... en lo personal, yo me decantaría más por un diseño a base de
análisis de redes, siempre y cuando no se tenga un valor inicial de
ganancia de voltaje o resistencia de entrada; sin embargo, si éste es
el caso, sería completamente recomendable (al menos en mi manera de
ver) acostumbrarse a la manipulación de las "formas largas" de tales
ecuaciones; fundamentando que de esta forma tendremos una exactitud muy
grande... sin la necesidad de tener que hacer "suposiciones" y
condiciones en el circuito...
Ortíz
Morales
Daniel.
Por medio de esta práctica
pudimos observar a través del desarrollo teórico que la manera de poder determinar que formula debemos usar, sea la forma corta o la forma larga dependerá
de la precisión que requiera nuestro
circuito que estemos diseñando, en este caso utilizamos
la forma larga porque
pudimos comprobar que en la ganancia de corriente (Ai) existía una
variación de mas del 15%. Por medio de los parámetros híbridos
podemos diseñar amplificadores que tengan una ganancia de corriente (Ai) y ganancia de voltaje
(Av) que nosotros necesitemos
de una manera mas fácil
que si lo calculáramos como lo veníamos trabajando,
así mismo obtenemos una
aproximación mayor en los resultados a la parte practica. Para
calcular las ganancias se
hacemos un
análisis con
parámetros híbridos que
incluyen parámetros de
entrada.