Práctica
Número 3
El
amplificador monoetapa en colector común ó emisor seguidor
Objetivo
Observar
el tipo de amplificador que es un emisor seguidor, así como
conocer sus ventajas sobre los demás amplificadores, al termino
de esta practica el alumno será capaz de describir las
principales características de este circuito.
Introducción [3]
El amplificador
emisor seguidor
El circuito amplificador emisor también
se denomina
amplificador
en colector
común
(CC).
La
señal
de entrada
se acopla
a
la base
y
la señal de salida se toma del emisor.
En
la
siguiente
figura
se
muestra
un
circuito emisor seguidor.
Como
el
colector
es
tierra
para
la
señal,
el
circuito
es
un
amplificador
CC.
La
señal
del
generador
se
acopla
a
la
base. Esto
produce una
corriente alterna
de
emisor
y
tensión
alterna
en
la
resistencia
de
emisor. Esta
tensión
se
acopla entonces
a
la
resistencia
de carga.

La
tensión
de salida está
en fase
y
es aproximadamente igual
a
la
tensión
de entrada.
La razón
por
la
que este circuito
se denomina
emisor seguidor
es porque
la
tensión
de salida sigue
a
la
de entrada.
Como
no
hay resistencia
de
colector,
la
tensión
total entre
el colector
y tierra
es igual
a
la
tensión
de
la fuente
de alimentación.
La ganancia
de
tensión
en
el emisor
seguidor
es
aproximadamente 1, pese
a su ganancia
se
le
llama
amplificador porque tiene una ganancia
de corriente β,
que
en las etapas
cerca
del
final
de
un sistema
necesitan producir mas corriente porque normalmente
la carga
final tiene una
impedancia pequeña.
El emisor
seguidor puede producir las grandes corrientes
de salida
que
se necesitan
para impedancias
de carga
pequeñas.
En resumen,
aunque
no
es
un amplificador
de
tensión,
el emisor
seguidor
es
un amplificador
de
corriente
o potencia.
El
aumento
de
impedancia
es
la
mayor
ventaja
de
un
emisor seguidor. Las resistencias
de carga
pequeñas
que
pueden sobrecargar
un
amplificador
en
emisor – colector
se
pueden usar
con
emisor seguidor porque aumenta
la
impedancia
y
previene
la sobrecarga.
Desarrollo
de la práctica
Material y equipo a emplear
- 2
transistores 2N3904
- 1
potenciómetro de 100 KΩ
- 1
potenciómetro de 50 KΩ
- 3 resistencias de 1 KΩ
- 1
generador de funciones
- 1
osciloscopio
- 2
capacitores de 0.1 μF
NOTA: Como en las prácticas
anteriores, todas las mediciones y experimentaciones se basan en el
transistor 2N3904; si se desean ver las especificacioens del mismo,
puede concultarlas aquí.
- Realizar el circuito correspondiente al amplificador con
configuración emisor seguidor tal y como lo muestra la figura
número 1; ajuste los potenciómetros en R1 y R2
hasta que
tengan un valor lo más parecido a los que indica el diagrama:
Figura
1:
Diagrama de polarización del amplificador en
configuración de emisor seguidor
- Medir el punto de operación Q para dicho circuito y diga
si concuerda con los valores esperados de dicho circuito.
Considerando
que la β del transistor es de
aproximadamente 170; los datos que obtuvimos fueron los siguientes:
|
IC
medida
|
VCE medida |
13.6 mA
|
6.13 V
|
- Acoplar el amplificador con la señal senoidal del
generador a 1 KHz, así como a la resistencia de carga a la
salida por medio de los capacitores de acoplamiento tal y como lo
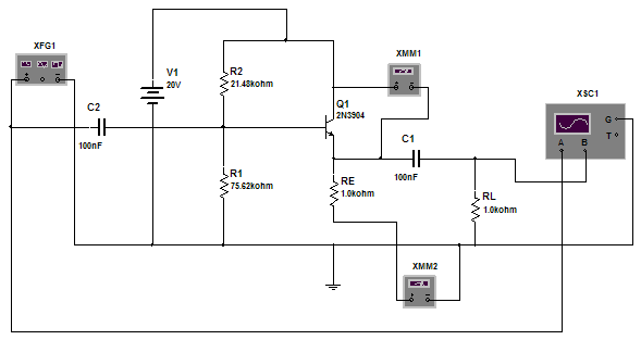
muestra la siguiente figura.
Figura
2:
Amplificador en configuración de emisor seguidor
acoplado por capacitores
- Tomando en cuenta RL = RE, alimentar el
circuito amplificador, medir las señales de salida y de entrada
y anotar sus observaciones.
Figura
3:
Representación de la medición hecha en el
osciloscopio de las señales de salida y entrada del amplificador
Como podemos ver
en la figura número 3; ambas señales
resultan muy parecidas (en la gráfica, la señal de
entrada está dibujada con verde, mientras que la dibujada con
azul represanta a la señal de salida), sin embargo, ésto
es cierto para una frecuencia mayor a la que indica en el procedimiento
(que es al rededor de los 10.5 KHz), puesto que las reactancias de los
capacitores de acoplamiento son mucho mayores que la impedancia del
amplificador; por lo que aumentando la frecuencia dicha impedancia
disminuye y con ésto la ganancia de voltaje aumenta.
El valor de los
voltajes resulta de cerca de 200 mV pico a pico (la
escala selectora del osciloscopio se encontraba en 0.1 V/div)
Sin embargo,
aunque la ganancia de voltaje es casi la unidad, no es lo
mismo para la ganancia de corriente:
Corriente de
entrada
|
Corriente de
salida
|
3 µA
|
541 µA |
Así, la
ganancia de corriente está dada por:
- Repita
el punto anterior para RL = 2 KΩ, esta vez colocando
las resistencias de
carga en serie; anote sus observaciones.
Para este
siguiente caso, vemos que la ganancia de voltaje sigue siendo
la misma, (casi 1), mientras que la ganancia de corriente, debido a que
la carga demanda una mayor corriente, no se puede conservar, por lo que
se cae esta ganancia (ahora aumentamos los voltajes pico a pico a casi
4 Vpp).
Figura
4:
Representación de la medición hecha en el
osciloscopio de las señales de salida y entrada del amplificador
Corriente
de
entrada
|
Corriente
de
salida
|
3
µA
|
263
µA |
- Por último, repita el punto anterior
para RL = 500Ω, colocando otra resistencia de 1 KΩ en
paralelo con la carga; anote sus observaciones.
Para este
último caso, la demanda que necesita la carga es tal,
que el amplificador no puede seguir conservando sus
características principales, debido a que ésta se acerca
más a un corto circuito, casi toda la corriente pasa por la
resistencia de carga y, por lo tanto, el voltaje de salida se cae.

Figura
5: Representación
de la medición hecha en el
osciloscopio de las señales de salida y entrada del amplificador

Arriba
Simulación
Cuestionario
-
¿Qué
otro nombre recibe el amplificador
emisor seguidor? El amplificador
emisor seguidor también
se conoce
como colector
común.
-
¿Cuándo se
utiliza el amplificador
emisor seguidor? El emisor
seguidor
se
usa
mucho
en
los
amplificadores
de clase
B
en contrafase
y reguladores
de
tensión.
En
general siempre
que
sea necesario
acoplar una señal
de
tensión
a una impedancia
baja,
el emisor
seguidor puede
ser
la
solución.
-
¿Cómo
es
la
señal de
salida con
respecto a
la
señal de entrada? La
tensión
de salida esta
en fase
y
es
aproximadamente igual
a
la
tensión
de entrada.
-
¿Qué sucede al no tener resistencia de colector en el circuito de emisor seguidor?
Como
no
hay
resistencia
de
colector,
la
tensión
total entre
el
colector
y
la
tierra
es igual
a
la
tensión
de
la
fuente
de
alimentación.
Si
se
mira
la
tensión
de
colector
con
un
osciloscopio,
se
verá
una
tensión
constante
como
la
de
la
siguiente
figura.
No
hay
tensión
en
el
colector porque
es una
tierra
para
la señal.
-
¿Cómo
se
comporta la
resistencia de
realimentación en
el
emisor seguidor y
cuál es su efecto? La resistencia
de
realimentación
es igual
a toda
la resistencia
de emisor.
Debido
a ello,
la ganancia
de
tensión
es ultraestable,
la
distorsión casi
no existe
y
la impedancia
de entrada
de
la
base
es muy
baja.
-
¿Cuál
es la ganancia de tensión de un amplificador emisor seguidor? La ganancia
de
tensión
en
el amplificador
emisor seguidor
es
aproximadamente 1.
-
¿Por
qué
se
llama
amplificador al
emisor seguidor si su
ganancia de
tensión
es
sólo 1? Porque tiene una ganancia
de corriente
de β.
En las etapas
cerca
del
final
de
un sistema
necesitan producir más corriente porque normalmente
la carga
final tiene una
impedancia pequeña.
El emisor
seguidor puede producir las grandes corrientes
de salida
que
se necesitan
para impedancias
de carga
pequeñas.
En resumen,
aunque
no
es
un amplificador
de
tensión,
el emisor
seguidor
es
un amplificador
de corriente
o
de potencia.
-
¿Cuál es
la
mayor
ventaja de
un amplificador
emisor seguidor? El aumento
de impedancia
es
la
mayor ventaja
de
un amplificador
emisor seguidor.
-
¿Qué
ventajas tiene un
amplificador emisor seguidor sobre un amplificador
emisor común? Las
resistencias
de carga
pequeñas
que pueden
sobrecargar
un amplificador
emisor común
se pueden usar
con
un emisor
seguidor porque aumenta
la impedancia
y previene
la sobrecarga.
- En el siguiente circuito R1 = 56 kΩ, R2
= 40 kΩ, RE =
10
kΩ,
y VCC
= 24
V.
Asuma
que
el
transistor tiene una
β
elevada, encuentre
IC, VCE
e IE(SAT)
Conclusiones
Acosta
Valencia
Pablo.
En
base
a
la
práctica realizada,
los
fenómenos observados
y
a
las mediciones obtenidas,
se
puede concluir
que:
-
La
frecuencia en
la
que
se
trabaja el
circuito es
mucho
mayor
a
la
que
se
venía manejando para
amplificadores de
voltaje, debido a
que
a
mayor
frecuencia, la
reactancia capacitiva de
los
capacitores acopladores de
entrada y
salida necesita ser
de
un
valor
tal que
cumplan con
su misión (acoplar la
entrada y
la
salida). Si
la
frecuencia es
menor, también se
pudo haber cambiado los
capacitores por
otros de
mayor
valor.
-
La
señal tanto
de
entrada como
de
salida son
del
mismo valor
(esto a
frecuencia alta).
Si
la
frecuencia de
trabajo es
menor, la
señal de
entrada y
de
salida se
ven
con
una diferencia en
su fase e
incluso en
el
tamaño de
éstas.
-
Al
ser
las amplitudes
de
la
señal de
entrada como
de
la
salida iguales, la
ganancia de
voltaje es
aproximadamente igual a
1.
-
La
ganancia más grande se
da
en
la
de
la
corriente, al
ser
la
corriente de
salida mayor
que
la
de
entrada.
-
Si
las resistencias de
emisor y
de
carga son
iguales, la
ganancia de
corriente es
máxima.
-
Si
la
carga cambia de
valor,
si
es
más grande que
la
resistencia de
emisor la
ganancia decrece ya
que
la
corriente que
circula por
la
carga es
menor. Si
la
carga es
de
valor
menor que
la
resistencia de
emisor, la
corriente que
pasa por
la
carga es
mucha con
lo
que
el
voltaje de
salida cae
y
se
puede ver una diferencia de
amplitudes
con
respecto a
la
señal de
entrada.
Lozano López Jorge Andrés
Al
término
de esta práctica, pude llegar a los siguientes conceptos:
- El emisor seguidor es una configuración del amplificador
que nos permite obtener el mismo voltaje de entrada en la salida, esto
es muy útil para señales donde es preciso no tener ruido
en la señal o no se pueden acoplar dos etapas en un circuito;
por lo que ponemos un ampficador de configuración emisor
seguidor.
- A pesar de tener una ganancia de voltaje de casi la unidad,
ésto mismo no ocurre para el caso de la ganancia de corriente,
puesto que su ganancia es de varias veces mayor que la unidad.
- Es muy importante considerar el acoplamiento del amplificador,
puesto que colocar los "capacitores de acoplamiento" en la entrada y
salida de éste no implica tenerlo bien acoplado; como se
vió en este experimento, a menor frecuencia, mayor impedancia de
los capacitores y por lo tanto la imposibilidad de tener el
amplificador acoplado.
- La importancia de la resistencia de emisor en este circuito es
imprescindible; como es lógico, si colocamos un capacitor en
paralelo con ésta, para eliminarla, lo que estamos haciendo es
crear un "corto circuito" en paralelo con la resistencia de carga, por
lo que no obtendremos señales de salida; y por lo tanto, el
circuito no funcionará.
Ortíz
Morales
Daniel.
Por medio
de
la
práctica pudimos observar
que
el
circuito amplificador
con
emisor seguidor
o
colector común tiene una ganancia
de
voltaje aproximadamente igual
a 1,
con
lo
que
comprobamos
que su
función
no
es
amplificar voltaje su función
es mas
bien amplificar corriente
o
potencia,
(con
el
multimetro pudimos comprobar
que
la
corriente salida
se
amplificaba bastante
con
respecto
a
la
corriente
de
entrada)
en
el
osciloscopio comprobamos
que
la
señal
de
voltaje
de
entrada
y
de
salida
son casi
iguales
y
se
encuentran prácticamente
en fase,
pero
para
que
nos
resultara esto
en
el
osciloscopio tuvimos
que
aumentar
la
frecuencia
a
un
valor
alto,
porque cuando pusimos
la
frecuencia
de 1
Khz. las señales eran
de
diferentes tamaños
lo
que
nos
contradecía
que
la
ganancia
de
voltaje
es 1,
esto
era
debido
al
acoplamiento
de
los
capacitores.
A
diferencia
de
los
amplificadores anteriores
a este
circuito
nos
es
imposible colocarle
un
capacitor
paralelo
al
emisor
(para
anular su efecto) porque
si
lo
hiciéramos provocaríamos
un corto
circuito
y
como
la
resistencia
de carga
esta
en
paralelo
a
resistencia
de
emisor
no
tendríamos una señal
de
salida.
Para tener
una
máxima
excursión
de
salida
la
resistencia
de carga
debe
de
ser igual
a
la
resistencia
de
emisor
Al
cambiar
el
valor
de
la
resistencia
de carga
observamos
que
cuando
la
disminuimos
la
corriente aumenta
y
disminuye
el
voltaje,
si
el
valor
de
la
resistencia
de carga
aumenta,
la
corriente disminuye.