PRÁCTICA 5. "Amplificador monoetapa en base común con acoplamiento por capacitor".
![]()
INTRODUCCIÓN.
Los amplificadores de voltaje tienen diversas configuraciones, como lo es el de emisor común y el de base común. El amplificador en emisor común tiene la característica de amplificar a tal grado que a la salida se tiene una máxima amplificación, es decir, una ganancia mayor a la de cualquier amplificador que se polarice por divisor de voltaje.
El amplificador que se utilizó en esta práctica tiene la desventaja de tener en la salida una menor ganancia de voltaje que el que se ha usado en configuración emisor común. Esto se debe a que la misma configuración del amplificador hace que las corrientes y voltajes que se generan sobre la carga del amplificador sean menores a las generadas en un emisor común.
Además, si se coloca en paralelo con la resistencia R1 del divisor un capacitor grande, se elimina el efecto de Rb en la ganancia de voltaje, por lo que ésta aumenta un poco más en relación a la que se mediría con anterioridad.
![]()
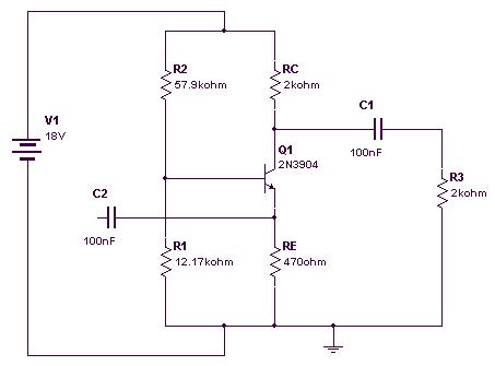
DESARROLLO.
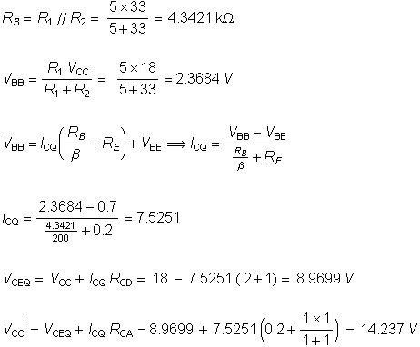
RCD =
Calculamos ICQ
ICQ = 4.65
Después
![]()

Haciendo
R1 = 12.17 KW
R2 = 57.90 KW
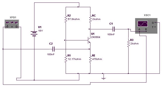
Ahora

Ahora aplicaremos señal

Las señales

Ahora ponemos


![]()
CUESTIONARIO.
La ganancia
La configuración
Las señales
Al poner




Para poder aplicar las formas cortas
![]()
CONCLUSIONES.
ACOSTA
1.
2.
3.
4.
5.
LOZANO LÓPEZ JORGE ANDRÉS.
Al término de esta práctica pude reconocer de una forma más conciente las verdaderas implicaciones de el método de análisis por las ecuaciones de parámetros híbridos, y es que, luego de esta práctica entendí que es muy importante, además de saber diseñar bien los amplificadores por medio de la utilización de estas fórmulas, es también necesario tener una idea de la respuesta en frecuencia tanto de los amplificadores como de los capacitores utilizados para acoplar las impedancias tanto de entrada y de salida con dicho amplificador, puesto que es muy importante también tomar en cuenta este imprevisto; ya que de otra forma, aunque nuestro diseño esté correcto, podríamos tener resultados no esperados al momento de relizar las medidas pertinentes para comprobar su utilización (como en este caso, la ganancia de voltaje no estaba dentro del valor esperado debido a esta fluctuación de los parámetros debido a la frecuencia y los valores de los capacitores; otro punto importante es que también se deba de tener cierta noción de los valores de voltaje a los que permite ser utilizado dicho amplificador; porque, como se pudo ver, a valores muy grandes de entrada, el amplificador no daba la relación de amplificación requerida; sin embargo si éste era disminuído en un valor de milivots, la amplificación resultaba satisfactoria.
ORTÍZ MORALES DANIEL.
Por medio de esta practica pudimos observar que el circuito en amplificador base común tiene una ganancia de voltaje menor que la que nos proporciona un amplificador en emisor común, al igual que en el amplificador EC el amplificador BC obtiene una ganancia mayor cuando colocamos un capacitor de un valor grande en paralelo a R1 con lo cual eliminamos el efecto que tiene R1 y R2 (en otras palabras RB). También pudimos observar que al igual que dice la teoría la ganancia de corriente en el circuito amplificador BC es menor que la unidad.
Hemos visto que el voltaje de salida se encuentra en fase con el voltaje de entrada, cuando encontramos la respuesta a frecuencia que presentan los capacitores de acoplamiento de impedancia, este efecto es muy importante en todos los amplificadores (la frecuencia al cual pudimos ver los voltajes en fase sin llegar a corte o a saturación fue 58.61Khz).
Podemos concluir que en términos generales el circuito amplificador en EC es mejor que el de BC y por eso es tan común su uso.
![]()
BIBLIOGRAFÍA.
* Principios de electrónica, Malvino
6a. Edición, México 2001
Editorial, Mc. Graw - Hill.