Mapas de conceptos para termodinámica

Aquí encontrará los mapas de conceptos para mi clase de Fisicoquímica I. Los mapas están incompletos, el estudiante debe completarlos añadiendo y reorganizando los conceptos. Ese proceso fomenta la creación de significado (aprendizaje significativo) por parte del alumno.

cmap es el formato nativo de CMapTools

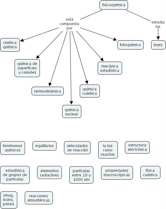
Definición de Fisicoquímica

jpeg formato nativo de cmap (comprimido)

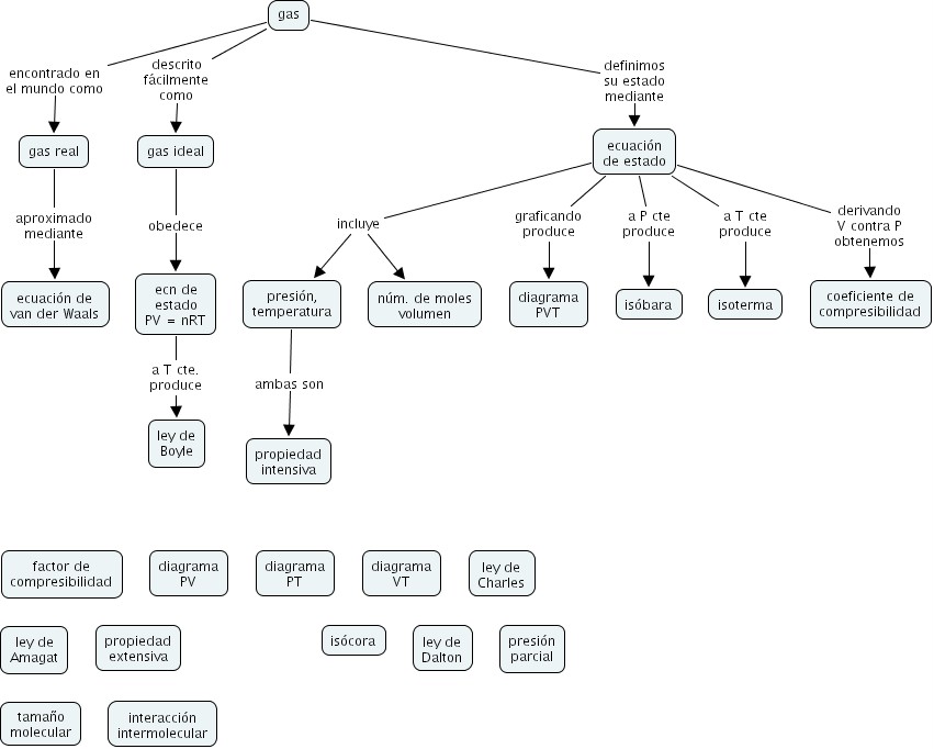
Gases Ideales

jpeg formato nativo de cmap (comprimido)

Procesos

jpeg formato nativo de cmap (comprimido)

Termoquímica

jpeg formato nativo de cmap (comprimido)

Segunda Ley

jpeg formato nativo de cmap (comprimido)

Presentación que demuestra la equivalencia de los enunciados de Kelvin-Planck y de Clausius

Tercera Ley de la Termodinámica

jpeg formato nativo de cmap (comprimido)

Funciones energéticas

jpeg formato nativo de cmap (comprimido)

Equilibrio químico

jpeg formato nativo de cmap (comprimido)

Valid XHTML 1.0!

1