02 - Amplificadores Operacionais

É um circuito integrado que tem a função de realizar operações matematicas tais como: soma, sub- tração, integração,etc.

V+ = tensão da entrada não inversora.
V- = tensão da entrada inversora.
Vo = tensão de saida.

Amplificador Operacional Básico
EI=Entrada inversora
ENI=Entrada não inversora.


Aplicações
Sistemas Eletrônicos de controle.
Instrumentação médica, nuclear e industrial.
Computação analógica.
Equipamentos de audio e de telecomunicações.

Tecnologia de Fabricação
Bipolar: Sua estrutura utiliza transistores bipolares.
Bifet:Sua estrutura utiliza combinaçoes de transistores bipolares e JFET.
Bimos: Desenvolvida pela RCA, utiliza combinaçoes de transistores bipolares e MOSFET.

Classificação dos AOPs
1 Geração: 1945 a valvula.
2 Geração: 1955 a transistor.
3 Geração: 1965 monoliticos bipolares.
4 Geração: 1975 monoliticos BIFET.
5 Geração: 1985 Em andamento.

Códigos de Fabricantes
FabricanteCódigo
FairchilduA XXX
NationalLM XXX
MotorolaMC XXX
RCACA XXX
TexasSN XXX
SigneticsSA XXX
SiemensTBA XXX
Obs: XXX nome do AOP.

Encapsulamento
Os normamente usados são:
* Flat-pack (encapsulamento plano) de 14 pinos.
* Metal can (encapsulamento metalico) de 08 pinos.
* DIP (dual in line package) de 08 e 14 pinos.

Tensão OFF SET de saida
Devido aos transistores de entrada não serem identicos, é provocado um desbalanceamento interno que resulta numa tensão de saida, mesmo quando as entradas são iguiais (essa tensão é chamada OFF SET) para corrigir este erro coloca-se um potênciometro que com um ajuste correto possibilita o cancelamento do erro de saida.

Caracteristicas do Amplificador Operacional ideal
Só amplifica diferenças entre os sinais de entrada.
Não consome nem fornece correntes nas entradas.
Tem impedância de entrada (Ze) infinita.
Tem impedância de saida (Zs) nula.
Possui ganho(A) constante independente da frequência.
O ganho é infinito.

Caracteristicas do Amplificador Operacional Real
Amplifica sinais comuns as duas entradas.
Consome correntes(uA) nas entradas.
Tem impedância de saida (Zs) quase nula.
Possui ganho(A) varia com a frequência.
O ganho não é infinito.
Tensão de saida deve ser 2V menor que a tensão de alimentação.
Deve ser alimentado com fonte simétrica.
Os AO fornecem e drenam correntes na saida (nem todos).
Normalmente vem em encapsulamentos DIP.
A referencia do amplificador operacional, é uma média da tensão de alimentação (Vcc+Vee)/2.
Sua saida só pode assumir valores na seguinte faixa(Vosat+=Vcc-2 e Vosat-=Vee+2).

Glossario
AOP: Amplificador operacional.

CMRR(Razão de Rejeição de Modo Comun): É o nome do ganho do amplificador opreacional quando suas entradas são comuns.

Ganho: Seria quantas vezes a entrada foi amplicada comparada a saida (A=Vs/Ve).

Ganho interno: É o ganho sem o uso de resistores (ganho em malha aberta).

Ganho com realimentação: É o ganho obtido quando a saida esta de alguma forma ligada a entrada(tambem chamado de ganho em malha fechada), a realimentação pode ser positiva(Possui resposta não linear e conduz o circuito a instabilidade) ou negativa(Possui resposta linear e o ganho(A) pode ser controlado).

Ganho em decibeis (dB):Calculado com a formula A=20 log(Vs/Ve).

Rail to rail: Os amplificadores com essa especificação podem funcionar com fonte assimétrica, ou seja com tensão de referência zero.

Resposta de Frequência (BW): É a faixa de frequência em que o AOP amplifica sem sofrer corte ou atenuação, tambem conhecida com Band width.

Realimentação: É a aplicação do sinal de saida na entrada(inversora ou não inversora), atrves de um elemento passivo ou ativo. Rise time(Tempo de subida):É o tempo gasto pelo sinal de saida para variar de 10% a 90% do final.

Saturação: Caracteristica do amplificador operacional de assumir o valor de Vcc ou Vee.

Sensibilidade a temperatura(DRIFT): São variações térmicas que podem causar variações no AOP.

Slew rate (taxa de giro, resposta ou subida):É a maxima variação da tensão de saida por unidade de tempo, normalmente dado em (V/us).

Limites de operação
Maxima tensão de alimentação (Maximum supply voltage).
Maxima tensão diferencial de entrada (Maximum differencial input voltage).
Maxima tensão de entrada (Maximum input voltage).
Faixa de tensão comun de entrada (VICR- input common voltage range).
Maxima dissipação de potência interna (PD - internal maximun power dissipation).
Maxima excursão pico a pico de tensão de saida (Vopp - max peak to peak output voltage swing).
Corrente de saida de curto circuito (Isc - short circuit output current).
Maxima transferência de potência (Maximum power transfer).

Tipos de amplificadores
01 - Amplificador Inversor
O sinal de saida é invertido em relação ao sinal de entrada, ou seja se vc aplicar um sinal alternado na entrada e este estiver crescendo o sinal na saida estara descrescendo.

02 - Amplificador Somador
O sinal de saida é a soma dos sinais das entradas.


03 - Amplificador Diferenciador
Tambem conhecido como amplificador de ruidos, o ganho deste circuito aumenta com a frequência.


04 - Amplificador Integrador


05 - Amplificador Não inversor
O sinal de saida é igual ao de entrada


06 - Amplificador de diferenças
O sinal de saida é a subtração do sinal de entrada


07 - Amplificador de Logaritmico
VT=25,8mV n=1 para diodos integrados n=2 para diodos discretos Is=corrente reversa do diodo.
O sinal de saida é o logaritmo do sinal de entrada


08 - Amplificador de Anti-logaritmico
O sinal de saida é o inverso do logaritmo do sinal de entrada


09 - Conversor tensão corrente
Para cada tensão de entrada gera uma corrente proporcional na carga


10 - Conversor corrente tensão
Para cada corrente de entrada gera uma tensão proporcional na saida


11 - Casador de impedâncias
Ze=alta Zs=aproximadamente zero


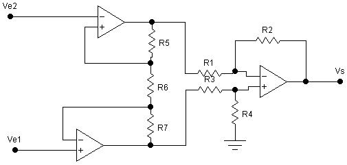
12 - Amplificador de Instrumentação
Ganho de tensão finito, de valor conhecido linear e estavel.
Todas as impedâncias de entrada devem ser elevadas.
Impedância de saida baixa.
CMRR elevado.

Teste do AOP
Teste de saida nula
Ligando as entradas inversora(I) e não inversora(NI) ao terra, medindo a tensão de saida esta deve ser zero, caso não seja deve colocar um potenciometro nos pinos de off-set para ajustar a saida fazendo com que seja zero.
Teste de Ganho
Monta-se um operacional na configuração inversor, colocando R1=2 OHMS R2=10 OHMS Ve=1,5V Vcc=9V a tensão de saida deve ser 7,5V.

Comparador Regenerativo
Este circuito funciona como um schmitt trigger, podendo quadrar sinais alternado.
Comparador Regenerativo
VDS=tensão divisória superior.
VDI=tensão divisória inferior.
+Vsat=VCC-2V.
-Vsat=-VCC+2V.

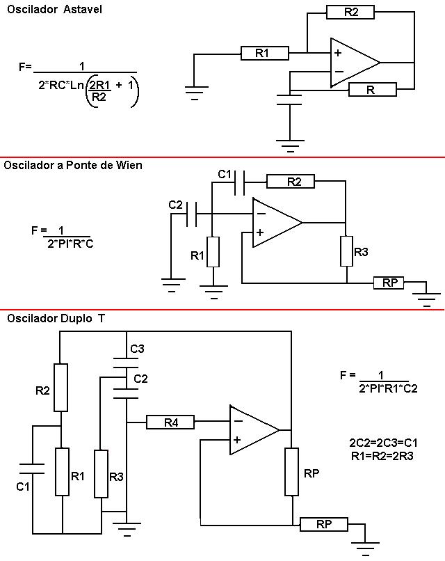
Osciladores

Conversores de onda


Bibliografia
Tirada do livro mensionado no tópico abaixo, do livro osciladores da editora Érica, de sites da internet e de artigos da revista saber eletrônica.

Atenção
Os circuitos mostrados nesta pagina não são de minha autoria eu nunca os montei e nem tenho certeza se eles funcionam, se vc quer testar o risco é seu não me culpe depois.

Para saber mais
Livro: Amplificadores Operacionais
Subtitulo: Teoria e analise
Série: Eletrônica Analógica
coleção: Estude e Use
Ano: 1996
Edição: 1
Autor : Antônio Carlos Seabra
Editora:Erica

Hosted by www.Geocities.ws

VOLTAR
1