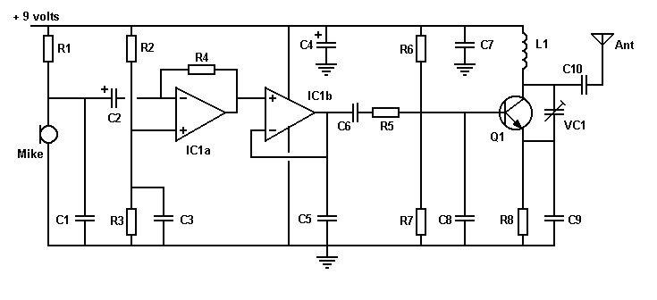
FM Transmitter Circuit


FM transmitter Circuit
 

Parts List:

R1 4K7        R4 150K     R7 3K9 (2K7)

R2 4K7        R5 220R     R8 120R (82R)

R3 4K7        R6 4K7

All resistors except R8 are at least 0.25W rated. R8 is at least 0.5W rated
(the 0.6W metal film M-series from Maplin can be used for R1-R8).

C1 1n         C4 22uF         C7 10n         C10 1n

C2 4u7        C5 1n           C8 1n

C3 1n         C6 10n          C9 33pF

VC1 5-60pF         IC1 LM358         Q1 ZTX108


Notes:

L1 is 0.112uH (this tunes to the middle of the FM band, 98 MHz, with VC1 at its centre value of 33pF). L1 is 5 turns of 22 swg enamelled copper wire close-wound on a 5mm (3/16") diameter former. Alternatively, you can have a fixed 33pF cap instead of VC1 and have L1 as an adjustable molded coil (eg UF64U from Maplin). VC1 will give you a tuning range of 85 - 125 MHz, and a possible choice is the Philips type polypropylene film trimmer (Maplin code WL72P). Two sets of oscillator bias resistors are given, the ones in the brackets give about 20% more RF power. Mike is our favourite Omnidirectional sub-mini electret (Maplin code FS43W). Ant is a (lambda / 4) whip monopole (eg 76 cms of 22 swg copper wire). Q1 is configured as a Clapp oscillator. Frequency modulation results from the audio voltage changing the transistor's base-emitter capacitance.

Hosted by www.Geocities.ws

1