Pulsos digitales, el reloj (parte 1)
En todo laboratorio de electrónica digital que se precie, desde el profesional hasta el más modesto, de un principiante, debe disponer de un equipo generador de pulsos. No se puede realizar un trabajo metódico, sin disponer de un mínimo de equipos y herramientas que ayuden el técnico en dicha labor.
Uno de estos equipos, es un generador de pulsos. No se necesita realizar un importante desembolso para disponer de un modesto generador de pulsos. Vamos a abordar la tarea de trazar el esquema con el que después de adquirir unos pocos componentes, podamos realizar un pequeño pero no menos eficaz sistema generador de pulsos de reloj y también de trenes de impulsos de cierta frecuencia.
Básicamente se trata de utilizar un medio que genere una frecuencia, la cual dividiremos en diferente partes para finalmente lográr un pulso por segundo, de ahí lo de impulsos de reloj. Bien, lo más común es pensar en utilizar una frecuencia que permita la división exacta para lograrlo, y aquí empieza el conflicto de la teoría y la práctica, veamos el motivo.
Tampoco es necesario una extrema exactitud, dado el caso que se va a utilizar en laboratorio y por lo tanto estaría bien considerado una exactitud de 0'01 se segundo. Debido al formato hexadecimal utilizado en el sistema horario, para mayor exactitud, es oblidado utilizar divisores de frecuencia de máximo por 12 ya que es un estandar.
Contamplaremos dos modos de lograr el resultado propuesto. En un principio resolveremos el modelo más económico, con una precisión del 0'02 %. El sistema se basa en la utilización de la frecuencia de la red que en la mayoría de Europa es de 50Hz, que contrariamente a la creencia general tiene una elevada precisión. Si además se tiene en cuenta que esta frecuancia de 50 Hz, la dividimos primero por 5 y posteriormente por 10, la desviación queda reducida al 0'02 %, lo que representa un retraso o avance a lo largo de varios meses del orden de pocos segundos.
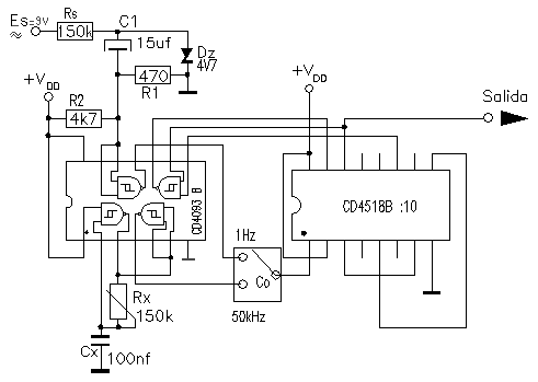
Este circuito electrónico que proponemos consta de dos circuitos integrados estandar CMOS, y unos pocos componentes pasivos. El motivo de utilizar la familia COMS, es debido a la mayor tolerancia respecto a la tensión de alimentación, ya que puede funcinar perfectamente entre 3,5V y 18V, y su alta impedancia a los parásitos, lo que la hace ideal en la mayoría de los casos.
Por una parte, con una puerta del CD4093, una resistencia variable y un pequeño condensador, construiremos un oscilador astable, seguido de una segunda puerta como separador, de esta forma la frecuencia que se genere no se verá influenciada a su salida por la carga.
La segunda parte del circuito lo formará una puerta del CD4093, una resistencia Rs, un diodo zener Dz, un condensador C1 y el divisor de resistencias R1 y R2. Con los que conformará un escuadrador de impulsos de red después de recortarlos a 4'7V mediante el diodo zener Dz, la salida de la puerta N4, presentará unos impulsos con sus flancos de subida y bajada del orden de los nano-segundos cuya frecuencia es de 50Hz.

figura 1
El sinoptico del divisor binario/decimal CD4518B, se puede ver en la siguiente figura 2 y el diagrama de tiempos en la figura 3.
![]() figura 2. |
![]() Click para ampliar figura 3 |
En la figura 1, puede verse el conexionado de los componentes mencionados, el esquema no es complicado y los resultados son los esperados. Pasemos a describir los dos circuitos que lo componen.
Como se ha mencionado una parte del circuito es un discriminador de impulsos provenientes de la red. Estos 50Hz (impulsos), se envían a un divisor por 5, formado por 1/2 CD4518, cuya configuración nos presenta la salida, por el pin 5 (Q3A), y ésta salida se conecta a su vez a la otra mitad del CD4518 con la condiguración, como divisor por 10, con lo que en la patilla 14 (Q4B), obtenemos un pulso de 1Hz/segundo.
El conmutador Co, permitirá que en la posición 1Hz, presente 1 pulso por segundo y en la posición 50k, la frecuencia sea aproximadamente de los 50 kilociclos especificados, en la salida.
Dado que no siempre se puede obtener una conexión a la red para obtener los 50Hz, se dispone del segundo circuito para tal efecto aunque no tan exacto, formado por un sencillo oscilador que entrega una frecuencia bastante estable a la mencionada cadena de divisores y presenta a su salida una frecuencia que, puede ser variada mediante la resistencia ajustable Rx, permitiendo así servir para diferentes operaciones en los equipos bajo prueba.
En la próxima parte desarrollaremos un circuito algo más elaborado, partiendo de dispositivos de fácil adquisición y de bajo coste.