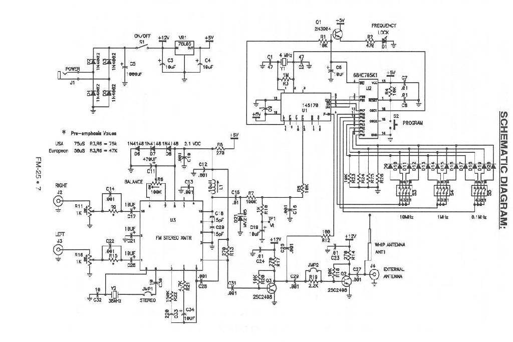
Transmisor de FM sintetizado con PLL

 

       

             

 

Capacitores

C1,C2 - 47pf or 20pf ceramic disc (match to 4.00Mhz crystal load imp)
C7,C8,C15,C23,C24, - 0.01uf ceramic disc
C10,C12-C14,C16,C22,C26-C29,C31 - 0.001uf ceramic disc Y5P temp coeff
(note, on the FM100, C16 = 0.1uf ceramic disc for better bass. Must change R10 also.)
C18,C20 - 8.2pf ceramic disc (10pf will work fine too! get COG temp coef version)
C33 - 220pf ceramic disc
C9 - 0.1uf ceramic disc

C3,C4,C6,C17,C19,C21,C25,C34 - 10uf 35V electrolytic (anything above 16V is ok)
C5, C11 - 1000uf 35V electrolytic cap (C11 may be 470uf)

Xtales

Y1 - 4.000Mhz PARALLEL CUT CRYSTAL (Important! Use a parallel NOT series crystal)
Y2 - 38Khz cystal (available from Digi_key)

Bobinas 

(only one since there is no low pass filter!!)

L1 - 0.085 - 0.100uH adjustable shielded can tunable coil (Mouser part
number 434-1012-3.5CS)

Resistencias  

all are 1/4W 5% carbon film types

R1,R2,R4,R8,R18,R20,R23-26 - 10K
R2 - 470 ohm
R3 - 1Meg (10Meg can be used too)
R5,R13,R14,R17 - 270 ohm
R7 - 100K
R9,R15 - 68K for US (or 150K), don't know yet for Europe/Asia. Used for Pre-emphasis.
R19 - 2.2K (this resistor sets the non-boosted mode power.)
R10 - 1K (470 ohms is used on the FM100, but must change C16 also)
R12 - 100 ohms
R21 - 4.7K
R22 - 150K

R11,R16 - 1K horizontal mount resistor trimmers
R6 - 100K horizontal mount resistor trimmer

Integrados

U1 - MC145170P or MC145170P1 PLL chip (available from author or Motorola dist.)
U2 - MC68HC705K1 custom programmed micro-controller (e-mail author for workaround)
U3 - BA1404 Stereo FM transmitter chip (get from DC Electronics)

Semiconductores

Q1 - 2N3904 NPN general purpose switching transistor (dirt cheap)
Q2,Q3 - 2SC2498 NPN UHF transistors (available from author or MCM electronics)

D1 - Red LED
D2-D5 - 1N4002 diodes (any 1 amp, 50V or better diode will work)
D6-D20 - 1N4148 or 1N914 switching diodes (dirt cheap)
D21 - MV2105 Varactor diode (available from DC Electronics)

VR1 - 78L05 +5V 100mA voltage regulator

Varios


J1 - DC power jack (DC Electronics, Jameco Electronics)
S1 - DPDT Pushbutton switch (I've seen this blister packed at a local electronics shop)
S2 - Pushbutton switch (available from author, Digi-key, B.G. Micro)
S3 - 3 quantity of a 4 position dip switch. Some FM25 shipped with side actuating 'piano' type levers.
Any 4 position dip switch will work though.
J2-J4 - PC mount RCA jacks (Jameco, Digi-Key, DC Electronics

Hosted by www.Geocities.ws

1