40 Watt Amplifier For FM Broadcast

 

This amplifier was built based on Marconi's website, A Design for a 40W broadband VHF RF Power Amplifier for FM broadcast.  A few minor tweaks were made to the schematic and a few parts were changed to what I had available (mostly surface mount components).  The heatsink is from an old Motorola Mostar 800 MHz radio, and has the perfect heatsink island to match the MRF171A.  Also used is a Progressive Concepts external LPF7002 low pass filter because it was also on hand.  Since the MOSFET uses 28 VDC, I had to homebrew a 28 Volt / 5 Amp power supply, which will also be documented (shortly), along with the SWR shutdown circuit.

Tune up went exactly as stated in the how-to, with the RF power output hitting 57 Watts when driven with a stock Broadcast Warehouse 1 Watt LCD PLL transmitter at 98 MHz.  Liberal use of ferrite beads and feedthru capacitors are on all RF detector, fan control and SWR control circuits.

Click on picture for larger image

 

 

 

 

Capacitors

Schematic Reference

Value

Description

Package

Supplier

Supplier Part Number

C16

47 µF

Electrolytic, 20%, 35V

SMT or leaded

Any

Any

C9, C10, C13, C15

0.1 µF

Ceramic, X5R, 50V

0805 SMT

Digi-Key

PCC1864CT-ND

C1, C3, C8, C12, C14

1000 pF

Ceramic, 5%, NP0, 50V

0805 SMT

Digi-Key

PCC102CGCT-ND

C11

1000 pF

Mica, 100V

2220 SMT

Digi-Key

338-1008-ND

C17

1000 pF

Ceramic

Feed Thru

Any

Any

C20

300 pF

Mica, 100V

1812 SMT

Digi-Key

338-1026-ND

C6

100 pF

Ceramic, 5%, NP0, 50V

0805 SMT

Digi-Key

PCC101CGCT-ND

C2

1.5 pF

Ceramic, +/- 0.25 pF, NP0, 50V

0805 SMT

Digi-Key

PCC1R5CNCT-ND

C4, C5, C7

4.5 - 65 pF

Plasitc dielectric trimmer

Leaded

Digi-Key

SG3009-ND

C18

16 - 100 pF

Mica compression trimmer

Leaded

Circuit Specialists

423

C19

25 - 150 pF

Mica compression trimmer

Leaded

Circuit Specialists

424

Inductors

Schematic Reference

Value

Description

Package

Supplier

Supplier Part Number

L1, L6, L7

700 Ohm @ 180 MHz

Wide-band ferrite choke

Leaded

Digi-Key

M2204-ND

L5

210 nH

Air core

Leaded

Handwound

Note 1

L2

64 nH, 5%

Air core

Leaded

Coilcraft

132-05

L8

41 nH, 5%

Air core

Leaded

Coilcraft

132-03

L3

25 nH, 5%

Air core

Leaded

Coilcraft

132-01

L4

21 nH

Air core

Leaded

Handwound

Note 2

Resistors

Schematic Reference

Value

Description

Package

Supplier

Supplier Part Number

R2

10,000 Ohms

Cermet potentiometer, 1/2 Watt

Leaded

Digi-Key

CT6P103-ND

R3

1800 Ohms

Film, 1%, 1/2 Watt

Leaded

Digi-Key

BC1.82KZCT-ND

R1

33 Ohms

Film, 1%, 1/2 Watt

Leaded

Digi-Key

BC33.2ZCT-ND

R4

10 Ohms

Film, 5%, 2 Watt

Leaded

Digi-Key

BC10W-2CT-ND

Diodes

Schematic Reference

Value

Description

Package

Supplier

Supplier Part Number

D1, D2

1N4148

Silicon diode

SMT or leaded

Any

Any

D3, D4

1N5232

5.6 Volt Zener diode, 500 mW

Leaded

Digi-Key

1N5232BDICT-ND

D5

1N5401

Silicon diode

Leaded

Digi-Key

1N5401GICT-ND

Transistors

Schematic Reference

Value

Description

Package

Supplier

Supplier Part Number

Q1

MRF171A

Motorola N-channel enhancement mode MOSFET

Case style 211-07

Richardson Electronics

MRF171A

Notes

[1]  8 turns 18 SWG enamelled copper wire on 6.5 mm diameter former, turns length 12 mm
[2]  3 turns 18 SWG tinned copper wire on 4 mm diameter former, turns length 10 mm

Part numbers and suppliers are mostly for reference only.  Surface mount components are not needed, but highly recommended.

Pictures

Select a picture for larger image.

[40watt-1]

Original Motorola Mostar 800 MHz RF power amplifier.

[40watt-5]

My version.

[40watt-2]

RF input match, bias tee and RF input detector.

[40watt-6]

The FET.  Drain to the right, sources grounded.

[40watt-4]

RF output match.  Here is starts getting cramped for space.  The RF output goes to the old 800 MHz low pass filter under the PC board.  The filter was isolated from the RF connector.

[40watt-9]

Alternate view of the RF input.

[40watt-10]

Alternate view of the RF output.

[40watt-7]

I cut the back of the radio off to use as a cover.

[40watt-8]

The heatsink is not adequate for this FET so it will require forced air cooling.

[40watt-11]

New version with a tin plated PC board and slightly different layout.

[40watt-12]

RF input, detector and bias tee.

[40watt-13]

Layout overview.

[40watt-15]

FET itself.

[40watt-16]

RF output.

[40watt-19]

Amplifier's case.  It's from an old Motorola repeater.

[40watt-17]

Case internal view.  Low pass filter is on the top.

[40watt-18]

Amplifier's heatsink close-up.

[40watt-20]

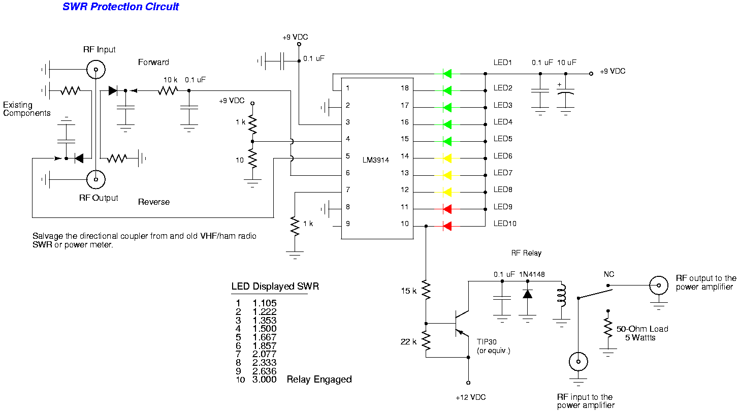
Directional coupler for the SWR protection circuit.  It's from an old Motorola Mocom 70 mobile radio.

SWR Protection

Here is a simple SWR protection circuit you can easily build.  The directional coupler and detector components are from an old VHF SWR meter (one of those $10 hamfest cheapies).  You may want to replace the meter's existing RF bypass capacitors with higher quality (mica) ones.  You may also want to replace the coupler line's termination resistors which higher wattage ones.  Be sure to use the exact same value, or the SWR meter will be inaccurate.  Also, be sure to use non-inductive resistors (carbon-film or metal-oxide will work).  This all then feeds a LM3914 bargraph display to light the LEDs, indicating the current SWR ratio.  When the SWR ratio reaches approximately 3, it will engage the relay, cutting off the RF input to the power amplifier.  You could also just light a LED or sound an alarm if you want to.

 

1

 

Instrucciones

This is the start of a leet 40 watt amp, with full protection and computer
control.


Notes
-----

- Use silver mica caps in RF sections
even better are metal clad micas (www.rfparts.com)
- Use non-inductive resistors (metal oxide, most metal film) in RF sections
and for parasitic resistors
- Use a large ground plane
- Tune for EFFICIENCY, not for high rf output
- Don't run parts at their maximum ratings
- Use BNC connectors below 5 watts, N connector above DON'T USE PL-259/SO-239
- nte320 appears to be a replacement for the mrf240
- mrf238 = 2n6084 = blw60
- the led in the ipa does not behave linearly, so dont use it for
power adjust, just as a indicator for rf input
- bipoler RF amps are dead. use mosfets

Hosted by www.Geocities.ws

1