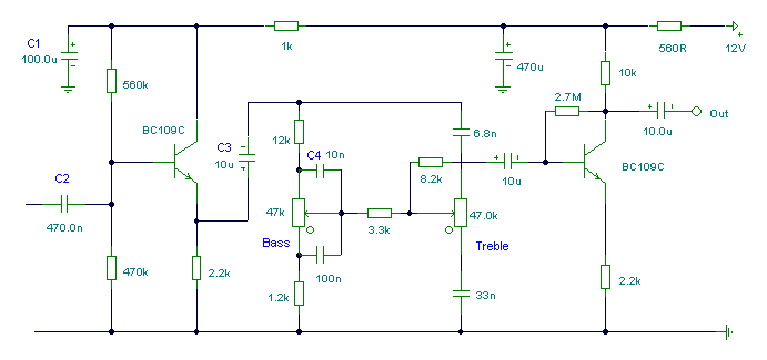
Control de Tono

Notes:
Based on the classic Baxendall tone control circuit,
this provides a maximum cut and boost of around
10dB at 10K and 50Hz. As the controls are passive, the
last transistor provides a slight boost. The
output is designed to feed an amplifier with input
impedance of 10k to 250k.