Introduction
High power amps are not too common as projects, since they are by their nature normally difficult to build, and are expensive. A small error during assembly means that you start again - this can get very costly. I recommend that you use the PCB for this amplifier, as it will save you much grief. This is not an amp for beginners working with Veroboard!
The amplifier can be assembled by a reasonably experienced hobbyist in about three hours. The metalwork will take somewhat longer, and this is especially true for the high continuous power variant. Even so, it is simple to build, compact, relatively inexpensive, and provides a level of performance that will satisfy most requirements.
WARNINGS:
Please note that this amp is NOT designed for continuous high power into 4 Ohms. It is designed for intermittent duty, suitable for an equalised subwoofer system (for example using the ELF principle - see the Project Page for the info on this circuit). Where continuous high power is required, another 4 output transistors are needed, wired in the same way as Q9, Q10, Q11 and Q12, and using 0.1 ohm emitter resistors.
Continuous power into 8 ohms is typically over 150W, and it can be used in the form shown at full power into an 8 ohm load all day, every day. The additional transistors are only needed if you want to do the same thing into 4 ohms!
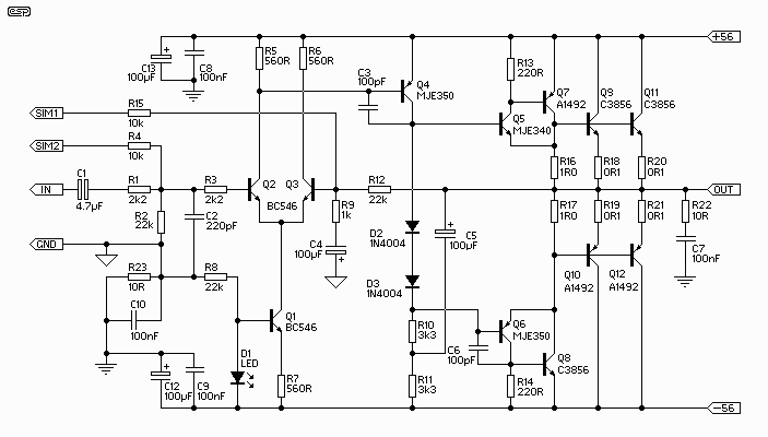
The circuit is shown in Figure 1, and it is a reasonably conventional design. Connections are provided for the Internal SIM (published elsewhere on the Project Pages), and filtering is provided for RF protection (R1, C2). The input is via a 4.7uF bipolar cap, as this provides lots of capacitance in a small size. Because of the impedance, little or no degradation of sound will be apparent. A polyester cap may be used if you prefer - 1uF with the nominal 22k input impedance will give a -3dB frequency of 7.2Hz, which is quite low enough for any sub.

Figure 1 - Basic Amplifier Schematic
The input stage is a conventional long-tailed pair, and uses a current sink (Q1) in the emitter circuit. I elected to use a current sink here to ensure that the amp would stabilise quickly upon application (and removal) of power, to eliminate the dreaded turn on "thump". The amp is actually at reasonably stable operating conditions with as little as +/-5 volts! Note also that there are connections for the SIM (Sound Impairment Monitor), which will indicate clipping better than any conventional clipping indicator circuit. See the Project Pages for details on making a SIM circuit.
The Class-A driver is again conventional, and uses a Miller stabilisation cap.
This component should be either a 500V ceramic or a polystyrene device for best
linearity. The collector load uses the bootstrap principle rather than an
active current sink, as this is cheaper and very reliable (besides, I like the
bootstrap principle :-)
| All three driver transistors must be on a heatsink, and D2 and D3 should be in good thermal contact with the driver heatsink. Neglect to do this and the result will be thermal runaway, and the amp will fail. |
It is in the output stage that the power capability of this amp is revealed. The main output is similar to many of my other designs, but with a higher value than normal for the "emitter" resistors (R16, R17). The voltage across these resistors is then used to provide base current for the main output devices, which operate in full Class-B. In some respects, this is a "poor-man's" version of the famous Quad "current dumping" circuit, but without the refinements.
Although I have shown 2SC3856 and 2SA1492 output transistors, most constructors will find that these are not as easy to get as they should be. The alternatives are MJL21193 / MJL21194 or 2SC3281 / 2SA1302 respectively.
Use a standard green LED (do not use high brightness or other colours) - this may be a miniature type if desired. The resistors are all 1/4W (preferably metal film), except for R10, R11 and R22, which are 1W carbon film types. All low value resistors (1 ohm and 0.1 ohm) are 5W wirewound types.
Because this amp operates in "pure" Class-B (something of a contradiction of terms, I think), the high frequency distortion will be relatively high, and is unsuited to high power hi-fi. At the low frequency end of the spectrum, there is lots of negative feedback, and distortion is actually rather good, at about 0.04% up to 1kHz.
Power output into 4 ohms is over 250W continuous, and for transients exceeds 300W easily. Use of a big power transformer and massive filter caps will allow the amp to deliver close to 350W continuous, but if you really want to use it like that, I very strongly recommend the additional output transistors (see above comments on this topic).
Power Dissipation Considerations
I have made a lot of noise about not using this amp for continuous duty into 4
ohms without the extra transistors. A quick calculation reveals that at
the worst case, the output and transistor voltage will be the same - i.e. at
28V. With 28V, load (and transistor) current is 7A, so the instantaneous
dissipation is therefore 28 * 7 = 196W. This means that the four final
transistors do most of the work, with the others having a relatively restful
time.
Since I like to be conservative, I will assume that they contribute no more than about 1.5A (which is about right). This means that they only dissipate 48W, with the main O/P devices dissipating a peak of 74W each. The specified transistors are 130W, and the alternatives are 150W, so where is the problem?
The problem is simple - the rated dissipation for a transistor is with a case temperature of 25oC. As the amp is used, the case gets hot, and the standard derating curves should be applied. Add to this the reactive component as the loudspeaker drives current back into the amp, and it becomes all to easy to exceed the device dissipation limits.

Figure 1a - Double Output Stage
Figure 1A shows the doubled output stage, with Q9, Q10, Q11 and Q12 simply repeated - along with the emitter resistors. Each 1/2 stage has its own zobel network and bypass caps as shown, as this is the arrangement if the dual PCB version is built. When you have this many power transistors, the amp will happily drive a 4 ohm load all day - with a big enough heatsink, and / or forced cooling (highly recommended, by the way).
A Few Specs and Measurements
The following figures are all relative to an output power of 225W into 4 ohms,
or 30V RMS at 1kHz, unless otherwise stated. Noise and distortion figures
are unweighted, and are measured at full bandwidth. Measurements were
taken using a 300VA transformer, with 6,800uF filter caps.
Mains voltage was about 4% low when I did the tests, so power output will
normally be slightly higher than shown here if the mains are at the correct
nominal voltage.
| Gain | 27dB |
| Power (Continuous) | 240W (4 ohms) |
| 153W (8 ohms) | |
| Peak Power - 5 ms | 185W (8 ohms) |
| Peak Power - 10 ms........ | 172W (8 ohms) |
| Input Voltage | 1.3V |
| Noise | -63dBV (ref. 1V) |
| S/N Ratio | 92dB |
| Distortion | 0.4% |
| Distortion (@ 4W) | 0.04% (1 Khz) |
| Distortion (@ 4W) | 0.07% (10 kHz) |
| Slew Rate | > 3V/us |
| Power Bandwidth | 30 kHz |
These figures are quite respectable, especially considering the design intent for this amp. While it would not be really suitable for normal hi-fi, even there it is doubtful that any deficiencies would be readily apparent, except perhaps at frequencies above 10kHz. While the amp is certainly fast enough (and yes, 3V/us actually is fast enough - full power is available up to 30kHz), the distortion will be a bit too high.
Note that the "peak power" ratings represent the maximum power before the filter caps discharge and the supply voltage collapses. I measured these at 5 milliseconds and 10 milliseconds. Performance into 4 ohm loads will not be quite as good, as the caps will discharge faster. The supply voltage with zero power measured exactly 56V, and collapsed to 50.7V at full power into 8 ohms, and 47.5V at full power into 4 ohms.
| WARNING: Mains wiring must be performed by a qualified electrician - Do not attempt the power supply unless suitably qualified. Faulty or incorrect mains wiring may result in death or serious injury. |
The basic power supply is shown in Figure 2. It is completely conventional in all respects. Use a 40-0-40 V transformer, rated at 300VA for normal use. For maximum continuous power, a 500VA or bigger transformer will be needed. This will give a continuous power of about 350W, and peak power of close to 400W is possible with a good transformer. Remember my warnings about using the amp in this way, and the need for the additional output transistors.

Figure 2 - Basic Power Supply Circuit
For 115V countries, the fuse should be 6A, and in all cases a slow blow fuse is required because of the inrush current of the transformer.
C1 must be rated for 240V AC (or 120V AC) operation - do not use standard 250V DC caps under any circumstance, as they will fail, and R1 will explode! This is not intended as humour - this is fact! C1 and R1 may be omitted in most cases, and if you cannot get a mains rated capacitor I suggest that you don't install these components.
The supply voltage can be expected to be higher than that quoted at no load, and less at full load. This is entirely normal, and is due to the regulation of the transformer. In some cases, it will not be possible to obtain the rated power if the transformer is not adequately rated.
Bridge rectifiers should be 35A types, and filter capacitors must be rated at a minimum of 63V. Wiring needs to be heavy gauge, and the DC must be taken from the capacitors - not from the bridge rectifier.
Although shown with 4,700uF filter capacitors, larger ones may be used. Anything beyond 10,000uF is too expensive, and will not improve performance to any worthwhile degree. Probably the best is to use two 4,700uF caps per side (four in all). This will actually work better than a single 10,000uF device, and will be cheaper as well.
NOTE: It is essential that fuses are used for the power supply. While they will not stop the amp from failing (no fuse ever does), they will prevent catastrophic damage that would result from not protecting the circuit from over-current conditions. Fuses can be mounted in fuseholders or can be inline types. The latter are preferred, as the supply leads can be kept as short as possible. Access from outside the chassis is not needed - if the fuses blow, the amplifier is almost certainly damaged.
I have included a photo of the prototype amp, fully mounted on its heatsink. For normal use, some brackets would also be needed to mount the heatsink, unless two assemblies were used as the side panels of a conventional (stereo) amplifier chassis.

Figure 3 - Completed Amp Module
As can be seen, this is the single board version. The driver transistors are in a row, so that a single sheet aluminium heatsink can be used for all three. Holes are provided on the board so the driver heatsink can be mounted firmly, to prevent the transistor leads breaking due to vibration. This is especially important if the amp is used for a powered subwoofer, but will probably not be needed for a chassis mounted system.
The driver and main heatsinks shown are adequate for up to 200W into 4 ohms with normal program material. The bits of wire you can see were used for hooking the amp up to a test supply for the measurements and listening tests. The power transistors are all mounted underneath the board, and the mounting screw heads can be seen on the top of the board.
Deceptively simple, isn't it?